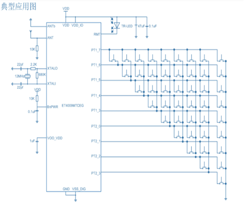
遥控器类
1.最多可支持90个按键,其中可选10个作为学习按键
2.内置信号放大电路及EEPROM
3.内置高精度振荡电路及复位电路
4.静态电流小于1uA工作电压1.8V~3.6V
5.可自动判别RC5 RC6及汤姆逊等变动码格式
6.内置功率管并输出功率可选
遥控器类
1.支持2.4G无线遥控且同时支持红外学习
2.红外发射、红外学习部分性能及功能同ET4007MTCE
3.最大支持44个外部按键,其中可选10个作为红外学习按键
4.内置2.4G无线收发模块, 片上集成发射机,接收机,频率综合器以及GFSK调制解调器
5.静态电流小于1uA ,工作电压2V~3.6V
6.接收端支持USB1.1键鼠协议
充电系统管理类
1.充电电流1A
2.充电电压误差小于1%
3.负载优先充电
4.输出电压5.2V±2%
5.最大输出电流2A
6.最小输出电流50mA
7.充放电电量显示
8.休眠的电流在<10µA
充电系统管理类
1.充电电流1A
2.放电电流300mA
3.高频脉冲充电并夹有放电脉冲
4.可选择预放电,消除记忆效应
5.显示电池电量及充电状态
6.充电结束转为涓流状态
7.温度保护
家电系统控制类
1.可设定温度及定时
2.可用智能手机、手持设备或平板电脑远程控制及数据监控。
3.可用红外遥控器近距离遥控操作。
4.可显示当前室温
5.快热模式、睡眠模式等自动控制方式
6.负载温度检测采用双温度传感器模式。主传感器负责温度采集副传感器负责过温监控,过温自动切断负载。
7.热敏电阻开短路保护
8.负载开路检测报警
家电系统控制类
该系统由输入部分、输出部分组成。输入部分包括电源部分、过零检测电路、按键控制电路。单片机采用ET8FC161作为控制器,输出部分包括LED显示、蜂鸣器报警。可实现吸水、加热、沸腾、焖饭和膨胀功能。
家电系统控制类
1.上电主副机通讯自动配对
2.擦窗行程智能控制
3.运行速度可调
4.擦窗密度可调
5.运行结束自动回到起始位置
6.可用遥控器遥控操作
家电系统控制类
1.开机和关机状态电机软启动
2.9种自动运动模式
3.防跌倒保护
4.心率、卡路里计算
5.电机无级调速
其它->太阳能电池控制板
1.最大充电电流16A
2.最大放电电流20A
3.充电电压保护点14.8V
4.放电电压保护点11.3V
5.电量百分比显示和充放电时间显示