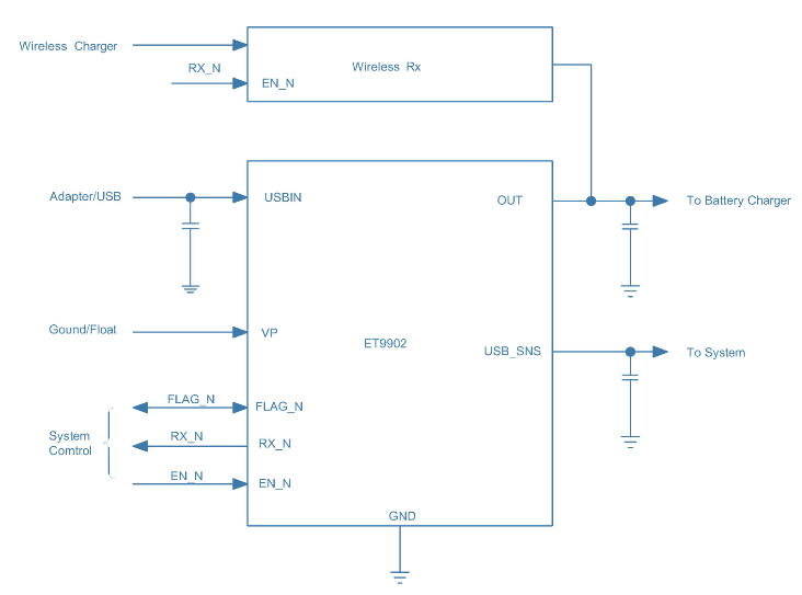
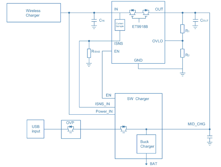
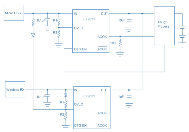
电源保护解决方案


一、常规充电:


充电端口的保护主要有TVS,OVP等:

(1)充电口TVS:ES12P4N3,ES15P4N3,ES24P4N3,ES26P4N3,ES30P4N3等

(2)电池端TVS:ES45DPX,ES4850DFHX等

(3)OVP: ET9552:低内阻30mΩ,快速过压关断50ns,内置100V浪涌管。

            ET9650M1:低内阻15mΩ,快速过压关断50ns,内置100V浪涌管。


            ET9640:超低内阻8mΩ,快速过压关断80ns,内置100V浪涌管。

(4)Charger:ET9513,ET9515,ET9562等